
Detaljan opis proizvoda
SUS304 Servo motor Automatska automatska mašina za etiketiranje okruglih boca PLC kontrola
Primjena
Ova mašina za automatsko označavanje omotača servo motora nije primjenjiva za sve vrste ravnih predmeta kao što su hrana, kemikalije, farmaceutske, kozmetičke, papirne potrepštine, CD diskovi, kartoni, kutije i razni kotlići za ulje itd. Strojevi za automatsko označavanje omota pogodni su za

Karakteristike
| Operacija | PLC sistem upravljanja olakšava rukovanje mašinom za etiketiranje |
| Materijal | Glavno tijelo mašine za etiketiranje izrađeno je od nehrđajućeg čelika SUS304 |
| Konfiguracija | Naše mašine za etiketiranje prihvaćaju poznate dijelove japanske, njemačke, američke, korejske ili tajvanske marke |
| Fleksibilnost | Klijent može odabrati da doda printer i kod mašinu; može odabrati da se poveže sa converyerom ili ne. |
Tehnički parametri

| Ime | automatska mašina za etiketiranje omota |
| Brzina označavanja | 60-300kom / min |
| Visina objekta | 25-95mm |
| Debljina predmeta | 12-25mm |
| Visina etikete | 20-90mm |
| Dužina etikete | 25-80mm |
| Valjak za naljepnice unutarnjeg promjera | 76mm |
| Vanjski promjer valjka za naljepnice | 350mm |
| Tačnost označavanja | ± 0,5 mm |
| Napajanje | 220V 50 / 60Hz 2KW |
| Potrošnja plina u pisaču | 5Kg / m2 (ako se doda mašina za kodiranje) |
| Veličina mašine za etiketiranje | 2500 (D) × 1250 (Š) × 1750 (V) mm |
| Težina mašine za etiketiranje | 150kg |
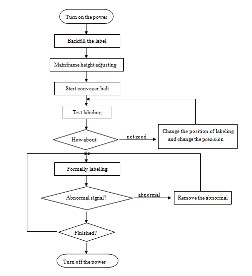
Grafikon operativnog toka

Dijagram sklopa

Pokaži detalje

Pakiranje i otprema

· Luka: Shanghai
· Detalji pakiranja: drveno kućište izvozno pakiranje
· Detalji isporuke: Obično 12-15 dana nakon primitka uplate
Vjerujte nam, VKPAK , Vaš dobar izbor! Brzi odgovor na vaš zahtjev!
naše usluge
1. Nudimo vam profesionalno rješenje za označavanje prema vašim specifičnim zahtjevima za označavanje.
2. Nabavljamo vam visokokvalitetnu etiketnu mašinu nakon naručivanja.
3. Pokušajte da vrijeme isporuke bude što kraće kako bi zadovoljilo vaše potrebe.
4. Pružite vam doživotnu besplatnu tehničku podršku nakon što primite našu mašinu.
FAQ
1. Kakvu mašinu za etiketiranje imate?
Poštovani kupče, imamo automatsku i poluautomatsku mašinu za etiketiranje okruglih posuda i ravnih površina. Neki modeli za jednu etiketu, a drugi za dvije ili više etiketa. A mašinu možemo dizajnirati prema vašoj specifičnoj situaciji označavanja.
Stoga, slobodno nam pošaljite svoje zahtjeve za označavanje, pružit ćemo vam zadovoljavajuće rješenje za označavanje.
2. Može li dodavati mašinu za kodiranje za ispis datuma i broja partije?
Da, možete odabrati da dodate mašinu za kodiranje da biste ispisali slova i broj koji želite.
To je vruća marka i može otisnuti najviše tri reda.
3. Koje podatke treba dostaviti da bismo provjerili odgovarajući model?
Molimo, pošaljite nam sliku vašeg spremnika i naljepnice, kao i veličinu spremnika i naljepnice.
Molim vas recite nam kakvu etiketu koristite, ako je moguće. (Na primjer, samoljepljivi, ljepilo, vruće ljepilo itd. Bilo da je naljepnica u kolutu ili u komadima.) Zatim ćemo vam omogućiti da provjerite odgovarajući model.
Oznaka: industrijska mašina za etiketiranje, mašina za etiketiranje staklenih boca









