
Detaljan opis proizvoda
| Brzina oznake: | 20-200kom / min (ovisno o dužini naljepnice i debljini boce) | Predmet debele etikete: | 20-200mm |
|---|---|---|---|
| Visina objekta: | 30-200mm | Visina etikete: | 15-110mm |
| Dužina etikete: | 25-300mm | Unutarnji promjer valjka za naljepnice: | 76mm |
| Vanjski promjer valjka za naljepnice: | 300mm | Napajanje: | 220V 50 / 60HZ 0,75KW Jednofazni |
| Težina mašine: | 150kg | Veličina mašine: | 1600 (D) * 550 (Š) * 1600 (V) mm |
| Ključna riječ: | Aplikator naljepnice s ravnom površinom | Model 1: | HAP200 |
| Model 2: | HAP300 |
Automatska mašina za nanošenje naljepnica s ravnom površinom, SUS304 ekonomična automatska mašina za etiketiranje gornjeg i bočnog nehrđajućeg čelika
Primjena:
Automatska mašina za apliciranje naljepnica sa ravnom površinom, ekonomična automatska mašina za etiketiranje gornjeg i bočnog etiketa od nehrđajućeg čelika SUS304 primjenjiva je za sve vrste ravnih predmeta kao što su hrana, kemikalije, farmaceutske, kozmetičke, papirne potrepštine, CD diskovi, kartoni, kutije i razni kotlovi za ulje itd. automatska mašina za etiketiranje sa gornje i bočne strane je za etiketiranje sa bočne strane. Ekonomska automatska mašina za etiketiranje vrha i boka pogodna je za:

Karakteristike:
- Glavni dio je izrađen od nehrđajućeg čelika SUS304 i visokokvalitetne legure aluminija.
- Glava za označavanje pokreće se naprednim koračnim motorom koji se uvozi iz Japana.
- Sve čarobno oko je napredni detektor fotografija proizveden u Japanu.
- PLC upravljački sistem opremljen je ljudskim interfejsom, uključujući 60 grupa memorijskih jedinica.
- Položaj i visina označavanja su prilagodljivi.
- Visina transporta može se prilagoditi visini proizvodne linije.
- Moći se povezati s transporterom i proizvodnom linijom
- Prozirni monitor naljepnica za opciju.
Izgled:

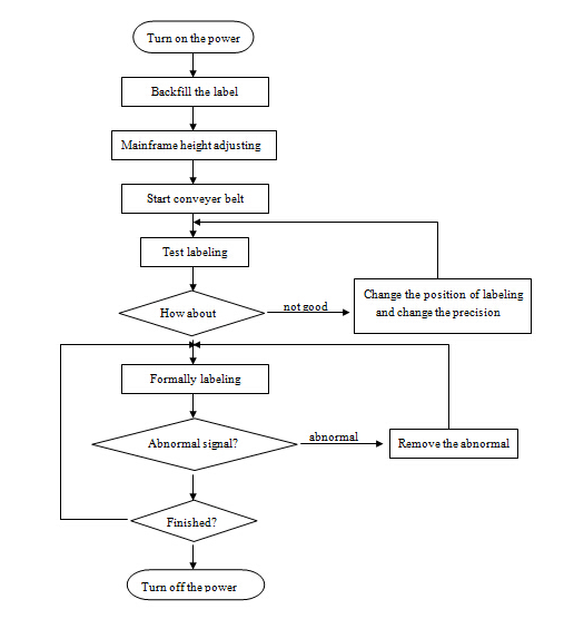
Grafikon operativnog toka:

Dijagram spoja:

Pakiranje i otprema:
1. Luka:Shanghai
2. Detalji pakiranja:drveno kućište izvozno pakiranje
3. Detalji isporuke:Obično 12-15 dana nakon primitka uplate
FAQ:
1) .Oznaka pokaže uspravno
Razlog: izlazna brzina označavanja je previsoka ili je brzina montažne linije niska
Rješenja: usporite izlaznu brzinu naljepnice ili ubrzajte brzinu montažne linije (brzina pomicanja boce).
2) Oznaka prikaže lutku goffer
Razlog:
Board ploča pluga nije ravna;
Edge odljepljeni rub ploče nije paralelan s poklopcem boce;
Naljepnica je prelako pritisnuta
Rješenja:
①promijenite ploču pluga,
②nastaviti da se ivica odljepljivanja paralelno s poklopcem boce,
③upazite na pojas za nalepnice.
Oznaka: aplikator za ravne etikete, mašina za etiketiranje kutija









